河南专升本持续为大家带来复习备考资料,接下来为大家带来2022年郑州西亚斯专升本新生开学通知的详细讲解,希望能帮助大家顺利备考哦,预祝大家考试成功哦。

2022年郑州西亚斯专升本新生开学通知
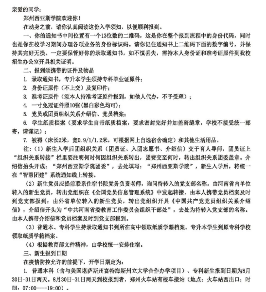
普通本科(含与美国堪萨斯州富特海斯州立大学合作办学项目)、专科新生报到日期为8月30日-31日两天。8月30日-31日两天到校报到者,郑州火车站有校车接站(地点:火车站西出口:时间:07:00-19:00)。

以上就是2022年郑州西亚斯专升本新生开学通知的全部内容,希望大家能够取得自己心仪的成绩。如果大家想要知道更多关于河南专升本相关资讯,如河南专升本常见问题,考试大纲,报考指南,考试科目,政策公告,备考资料。敬请关注河南专升本。
想了解更多河南专升本考试信息,可以关注传爱河南专升本网微信公众号。还可以扫码加入右侧【河南专升本考生交流群】或点击【在线咨询】为你在线解答,快跟上河南专升本考生大部队吧!

河南专升本声明
(一)由于考试政策等各方面情况的不断调整与变化,本网站所提供的考试信息仅供参考,请以权威部门公布的正式信息为准。
(二)本网站在文章内容来源出处标注为其他平台的稿件均为转载稿,免费转载出于非商业性学习目的,版权归原作者所有。如您对内容、版权等问题存在异议请于我们联系,我们会及时处理。
文章来源于网络,如有侵权,请联系删除

新手指南
退役士兵
采集流程
自考咨询
咨考老师
成考咨询 


